Solid-state circuit breaker (SSCB): Smart protection for modern electrical systems
Why choose SSCB technology?
- Intelligent & versatile: Advanced circuit protection with integrated energy monitoring, heating and lighting control.
- EV charging optimization: Enhance electric vehicle charging efficiency and safety.
- Renewable energy ready: Seamless integration with solar, wind, and other green energy sources.
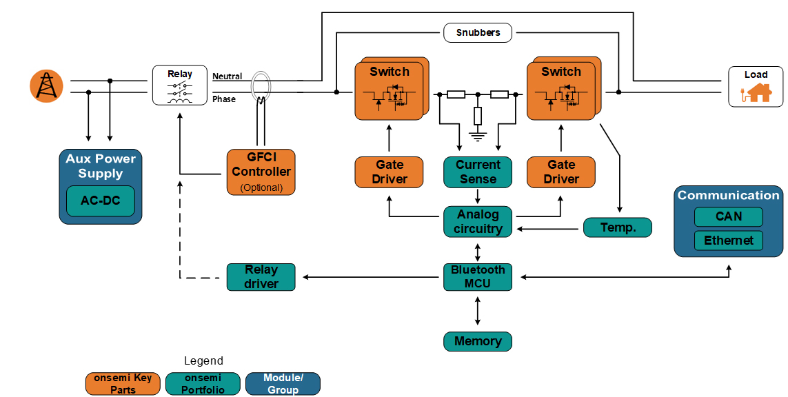
What is an SSCB? A solid-state circuit breaker safeguards electrical circuits from overcurrent, overload, and short-circuit damage. Unlike traditional mechanical breakers, SSCBs use semiconductor technology to detect and interrupt faults in microseconds, reducing fire risk and equipment damage.
Why SSCBs outperform mechanical breakers
- Ultra-fast response: Over 100x faster than conventional breakers.
- High reliability & configurability: Programmable settings for dynamic current adjustment and smart load management.
- Safety first: Built to meet stringent standards while enabling intelligent networking and remote monitoring.
Global market drivers
- Projected CAGR of 37.6% (2025–2035) for SSCB adoption.
- Demand for arc flash mitigation, smart functionality, and integration with smart grids.

