TS3001 CMOS Oscillator
Touchstone's TS3001 is a single-supply CMOS oscillator/timer, fully specified to operate at 1 V
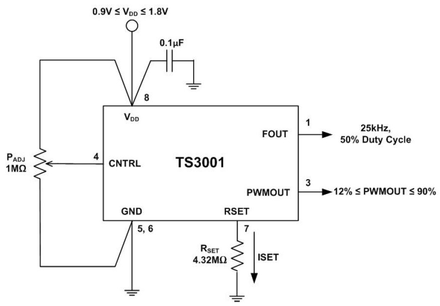
Touchstone's TS3001 is a single-supply CMOS oscillator/timer fully specified to operate at 1 V while consuming a 1 µA supply current at an output frequency of 25 kHz. This oscillator is compact, easy-to-use, and versatile. Optimized for ultra-long life, battery-powered applications, the TS3001 is the newest Touchstone’s oscillator/timer in the "NanoWatt Analog™" high-performance analog integrated circuits portfolio. The TS3001 can operate from single-supply voltages from 0.9 V to 1.8 V. Requiring only a resistor to set the output frequency, the TS3001 represents a 66% reduction in PCB area and a factor-of-10 reduction is power consumption over other CMOS-based integrated circuit oscillators. When compared against industry-standard 555-timer-based products, the TS3001 offer up to 93% reduction in PCB area and four orders of magnitude lower power consumption. The TS3001 is fully specified over the -40°C to +85°C temperature range, and is available in a low-profile, 8-pin 2 x 2 mm TDFN package with an exposed back-side paddle.
| Features | Applications | |
|
|
TS3001
| Image | Manufacturer Part Number | Description | Available Quantity | Price | ||
|---|---|---|---|---|---|---|
![]() | ![]() | TS3001ITD822T | IC OSC SILICON 90KHZ 8-WFDFN | 1416 - Immediate | $0.82 | View Details |



