TS12001 Voltage Detector
The Touchstone Semiconductor TS12001 is a 0.65 V, 1 µA Nanopower voltage detector with dual outputs
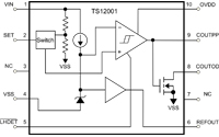
Touchstone Semiconductor's TS12001 voltage detector combines a 0.6 V reference and a 35 µs comparator with resettable comparator latch in a single package. The TS12001 operates from a single 0.65 V to 2.5 V power supply and consumes less than 1 µA total supply current. Optimized for ultra-long-life operation, the TS12001 expands Touchstone's growing "NanoWatt Analog™" high-performance analog integrated circuits portfolio.
The voltage detector exhibits a preset UVLO threshold voltage of 0.8 V (typical) or can be set to other threshold voltages by utilizing the two external resistors. The comparator exhibits ±10 mV of internal hysteresis for clean, chatter-free output switching. The TS12001 also offers both push-pull and open-drain outputs. When compared against similar products, the TS12001 offers a factor-of-2 lower power consumption and a 55% reduction in PCB area.
The TS12001 is fully specified over the -40°C to 85°C temperature range and is available in a low-profile, 10-pin 2 x 2 mm TDFN package with an exposed back-side paddle.
- Nanopower voltage detector in single 4 mm² package
- Ultra-low total supply current: 1 µA (maximum)
- Supply voltage operation: 0.65 V to 2.5 V
- Preset 0.8 V UVLO trip threshold
- Internal ±10 mV hysteresis
- Resettable latched comparator
- Power-fail indicators
- Low-battery detection
- Battery-backup detection
- Battery-powered systems

