Coping with Microwatt-Level Power Sources in Energy-Harvesting Applications
Contributed By Electronic Products
2013-04-24
As companies turn to energy harvesting for powering circuits from ambient supplies, engineers find themselves faced with diverse energy sources providing significantly different ranges of output power. For many energy-harvesting applications using solar energy or industrial-level thermal or vibration energy, sustained output power can easily reach milliwatt levels. For other applications, however, engineers find themselves challenged with microwatt power levels or below in consumer applications drawing power from biosources, room lighting, or RF.
For these applications, engineers can turn to a broad array of available components, ICs, and modules from Advanced Linear Devices, Cymbet, Infinite Power Solutions, Linear Technology, Microchip Technology, Taiyo Yuden, and Texas Instruments, among others.
Coping with microwatt energy sources requires careful consideration of each stage of a typical micro-harvesting design (Figure 1). For the power supply - comprising the energy-harvesting transducer and power management section - engineers need to ensure that the design maximizes energy extraction from the source and efficiently accumulates the energy trickling in from ambient sources to serve peak loads associated with the application.

Energy transducers such as solar cells, piezoelectric devices, and thermoelectric generators (TEGs) exhibit a characteristic power output curve that rises from zero at open-circuit voltage (Voc) to a maximum power point (MPP) before falling back to zero at short-circuit current levels. For transducers such as solar cells with non-linear source impedance, the power curve is correspondingly nonlinear (Figure 2), while transducers with as piezoelectric devices and TEGs with constant source impedance exhibit a normal bell-shaped power curve. At the same time, however, MPP for any transducer can vary significantly depending on the environment and energy fluctuations such as the incident light falling on solar cells or changes in frequency of the energy source for piezoelectric devices.

For all these transducers, maximizing power output requires matching the transducer's load impedance to its source impedance through maximum power point tracking (MPPT). For constant-impedance transducers such as piezoelectric devices and TEGs, MPPT can be accomplished by maintaining the transducer output voltage at Voc/2. For solar cells, however, MPPT requires more complex methods such as perturb-and-observe algorithms that actively search for MPP by varying output voltage and observing the effects on power output.
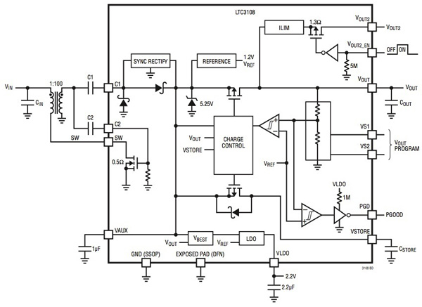
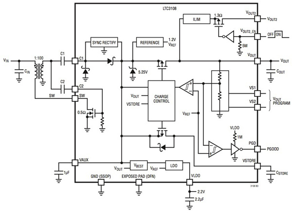
Available devices help simplify design of efficient power management stages. Designed to work at input voltages as low as 20 mV, ICs such as the Linear Technology’s LTC3108 and LTC3109 are designed specifically for low-input-voltage transducers such as TEGs, requiring only a few components to implement a multi-voltage power supply for application circuits such as sensors, MCUs, and wireless devices (Figure 3).

Other devices, such as the Linear LTC3105 and Texas Instruments’ bq25504, incorporate MPPT algorithms designed to maintain maximum power output from non-linear transducers such as solar cells despite changes in incident energy, transducer age, or other transient environmental factors that can move the MPP.
Engineers can also find read solutions using drop-in modules such as the Advanced Linear Devices EH4295. Designed to boost input voltage for ALD's EH300 and EH300A energy-harvesting module, the EH4295 operates with power sources as low as 2 μW.
In addition, system-on-chip (SoC) solutions such as the Cymbet CBC915 Energy Processor integrate a complete solution for energy harvesting, including sophisticated MPPT, power management, and charge control for energy storage devices such as the Cymbet EnerChip™ CBC050 thin-film energy storage devices.
Trickle charge
For very low energy sources or more demanding application requirements, the trickle of energy available from ambient sources may be insufficient for periods of peak activity. Consequently, energy-harvesting applications will often benefit from the use of an energy storage device such as a thin-film battery or supercapacitor.
Thin-film batteries such as the Cymbet CBC050 or Infinite Power Solutions THINERGY® MEC200 family offer long-term storage with very low-leakage current. Supercapacitors are able to discharge their energy quickly, providing maximum power output for peak loads. In addition, engineers can turn to devices such as polyacene (PAS) capacitors that combine the large capacity advantages of thin-film batteries with the extended lifetime of supercapacitors. For example, PAS capacitors such as Taiyo Yuden's PAS3225P2R6143 and PAS3225P3R3113 can maintain maximum voltage output levels during relatively prolonged discharge periods (Figure 4).

Minimizing power consumption
While maximizing energy extraction is paramount in the power supply stage of a typical energy-harvesting application (again, see Figure 1), minimizing power consumption in application circuitry is vital for successful implementation of microwatt energy harvesting. For application circuits, engineers can turn to a growing array of available MCUs that operate at minimal power levels in both active and standby modes. For example, the Microchip Technology PIC24FJ128GA310 MCU consumes only 10 nA in deep-sleep mode, 270 nA in a deep-sleep mode with active watchdog timer, and only 150 µA/MHz in run mode. Texas Instruments "Wolverine" MCUs, such as the MSP430FR5720 mixed-signal MCU, consume only 320 nA in data retention mode and 81.4 µA/MHz in active mode.
In fact, for applications designed to monitor slow-changing characteristics, devices will typically operate in standby mode most of the time. For example, in a design with an active-to-standby ratio of 1:1,000, standby current accounts for over 83% of system power (Table 1). Consequently, engineers need to pay special attention to the standby current characteristics of candidate devices - and carefully calculate standby power requirements in determining energy budgets.
| Active to Standby Ratio | % Time in Standby | TimeActive × IActive (μAs) | TimeStandby × IStandby (μAs) | Total Charge (μAs) | % Impact of IStandby to Total Power |
| 1:10 | 90% | 100 | 5 | 107 | 6.54% |
| 1:100 | 99% | 100 | 50 | 150 | 33% |
| 1:1,000 | 99.9% | 100 | 500 | 600 | 83.3% |
Table 1: Standby power begins to dominant system power requirements as systems spend increasing amounts of time in standby, resulting in an increased impact of standby power consumption even in an ultra-low-power device consuming only 500 nA standby current as in this example. (Courtesy of Texas Instruments.)
Summary
Engineers can create applications able to operate from microwatt-level power sources by maximizing energy extraction and minimizing power consumption. Available devices offer simplified solutions for extracting maximum energy from low-input-voltage energy sources and managing charge in high-efficiency solid-state storage devices. By selecting MCUs and other devices with the lowest possible power consumption in both active and standby modes, engineers can ensure that designs will continue to operate from even the lowest-energy ambient sources.
Disclaimer: The opinions, beliefs, and viewpoints expressed by the various authors and/or forum participants on this website do not necessarily reflect the opinions, beliefs, and viewpoints of DigiKey or official policies of DigiKey.




