Adding Temperature-Measurement Functionality to Energy-Harvesting Sensor Designs
Contributed By Electronic Products
2014-03-19
Temperature monitoring plays an important role across a broad range of applications. For electronic systems, temperatures above or below specifications can impact nominal performance of circuits and systems. Besides these conventional thermal management applications, temperature measurement has moved from an incidental systems monitoring function to a core capability for applications such as the Internet of Things (IoT). Here, wireless temperature sensors rely on energy-harvesting techniques to power measurement and wireless transmission of sensor data. For these low-power designs, engineers can find available integrated sensor ICs from Analog Devices, Maxim Integrated, Microchip Technology, and Texas Instruments, among others.
For general temperature-measurement applications, engineers can select from a variety of temperature sensors including thermocouples, RTDs, thermistors, and IC sensors. Thermocouples are typically used for high-temperature sensing; RTDs work well for lower temperature ranges; and thermistors are the sensor of choice for accurate sensing of narrow temperature ranges. Each type can provide sufficiently accurate measurements for the majority of applications, but present engineers with a range of challenges for producing reliable, accurate temperature data.
Temperature measurement
For designers, implementing a sensor application requires building a signal-conditioning circuit to provide suitable data for downstream applications. Typically, signal-conditioning circuits need to include amps, filters, comparators, voltage references, and ADCs in the signal path. In addition, depending on the sensor type, designers need to address cold-temperature compensation, provide a current or voltage excitation source, and manage lookup tables for linearization (Figure 1).

Figure 1: Designing with conventional temperature sensors, engineers need to address sensor requirements for excitation and loading and build out a signal chain able to convert nonlinear transducer values to accurate temperature data (Courtesy of Maxim Integrated).
While a wide range of complex devices are available for sophisticated systems-level temperature-monitoring operations, engineers can find more basic temperature sensor ICs. Designed solely for temperature measurement, these devices simplify design by combining an on-chip temperature sensor with integrated signal conditioning circuitry, eliminating the need for the designer to address critical details of signal conditioning and data conversion in simple sensor applications.
Available with analog or digital output, these integrated devices include all of the signal-processing functionality needed to produce an accurate linear output over a wide temperature range. These devices typically result in lower overall power-consumption requirements for sensing, and typically provide the very-low-power modes needed for wireless sensor designs powered by energy-harvesting techniques.
The Texas Instruments LM74 temperature sensor integrates a band-gap temperature sensor and 12-bit ΔΣ ADC with associated control logic, registers, and SPI-compatible three-wire serial interface (Figure 2). By default, the device powers up in continuous conversion mode, consuming 265 μA (typical).

However, because temperature-sensing applications in particular require only periodic sampling, engineers can put the LM74 into a low-power shutdown mode, where it consumes less than 10 μA (3 μA typical for the DSBGA package at 3.3 V or 8 μA typical for the SOIC package at 5 V). In this mode, the serial interface remains active and the part retains the most recent temperature reading in its internal register. Consequently, engineers can bring up the LM74, complete a temperature reading, and return the device to shutdown mode. At any time, including during shutdown mode, a separate MCU can use the serial interface to collect the most recent temperature data.
Diverse configurations
Engineers can find a great variety of IC temperature sensors that integrate different partitions of the complete signal chain (again, see Figure 1), as well as those that provide additional functionality. The Analog Devices AD22100 provides a complete analog signal chain, eliminating the need for additional analog circuitry for trimming, buffering, or linearization. With this type of device, engineers must provide separate conversion functionality, typically relying on MCUs with integrated ADCs.
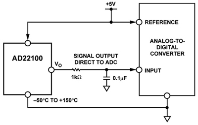
The AD22100 provides a ratiometric output, where the output voltage is proportional to the temperature relative to the device's supply voltage: the output voltage swings from 0.25 V at –50°C to +4.75 V at +150°C when the device is powered by a single +5.0 V supply. The use of a ratiometric sensor simplifies use with an ADC because the same supply source can serve as a reference for the ADC, eliminating the need for a separate, costly precision voltage reference (Figure 3).

Figure 3: The Analog Devices AD22100 is a ratiometric temperature sensor IC, allowing use of the same +5 V supply for the AD22100 and ADC reference, eliminating the need for a separate precision voltage reference (Courtesy of Analog Devices).
Small changes in the supply voltage have little effect because both the AD22100 and the ADC use the supply as their reference. For a typical energy-harvesting application based on an integrated MCU, engineers can similarly use the MCUs integrated ADC without the need for a precision voltage reference, although a simple RC filter may be required to provide immunity to high-speed spikes sometimes seen at an MCUs ADC input pins.
Similarly, the Microchip Technology MCP9700 series provides a simple solution for temperature measurement. Based on Microchip's Linear Active Thermistor technology, the sensor IC family relies on the temperature dependency of an internal diode to produce temperature-dependent output voltage levels. The internal diode's temperature coefficient results in a change in output voltage related to relative ambient temperature from -40° to 150°C. For the MCP9700, the change in voltage across this temperature range is scaled to a temperature coefficient of 10.0 mV/°C (typical).
Although highly-sophisticated thermal management ICs are available, most provide functionality targeted for large systems monitoring, beyond that required for a typical wireless sensor design. Yet, even simple temperature sensing applications can run the risk of operating at temperature excursions beyond design limits. For these applications, designers can turn to temperature sensor ICs such as the Texas Instruments LM75A that provide a thermal watchdog feature without the overhead of much more complex thermal-monitoring devices.
Engineers can use devices such as the LM75A to measure temperature but also disable sensitive circuits when over-temperature conditions occur. Similarly, the Microchip Technology TCN75A allows designers not only to measure temperature, but also monitor an alert output signal that is triggered when temperature exceeds programmed threshold values.
Temperature sensor ICs can significantly simplify implementation of temperature-measurement applications. On the other hand, their use of on-chip temperature transducers means that if the best thermal path lies through its pins, the device's measurements ultimately reflect the temperature of the PCB on which it is mounted (or even the device die itself). Consequently, manufacturers often recommend using plastic-packaged parts because the plastic acts as a more effective thermal insulator between the sensor and the PCB. For even more isolation, engineers can mount the sensor IC in a sealed, thermally-conductive enclosure placed in the environment of interest.
For applications that require complete isolation of thermal measurement, engineers can nevertheless find devices that integrate a complete signal chain but rely on external transducers. The Maxim Integrated MAX6682 and MAX6674 are designed to produce digital temperature data using an external thermistor and thermocouple, respectively. Designers can implement a complete temperature sensor simply by connecting the device's inputs to the appropriate temperature transducer and interfacing the device's SPI-compatible three-wire output to an MCU (Figure 4).

Figure 4: Applications unable to use integrated temperature sensors can nevertheless turn to integrated ICs, such as the Maxim Integrated MAX6682 and MAX6674, that integrate a complete signal chain but rely on an external thermistor and thermocouple, respectively (Courtesy of Maxim Integrated).
Summary
Temperature sensor ICs provide a simple low-power solution for basic temperature-measurement applications. By integrating an on-chip temperature sensor with analog and even digital stages of a complete signal chain, these devices produce temperature measurements as a voltage output or final digital value. Using available integrated sensor ICs, engineers can easily add temperature-measurement functionality to low-power wireless sensor designs powered by energy-harvesting techniques.
For more information on the parts discussed in this article, use the links provided to access product information pages on the DigiKey website.
Disclaimer: The opinions, beliefs, and viewpoints expressed by the various authors and/or forum participants on this website do not necessarily reflect the opinions, beliefs, and viewpoints of DigiKey or official policies of DigiKey.

